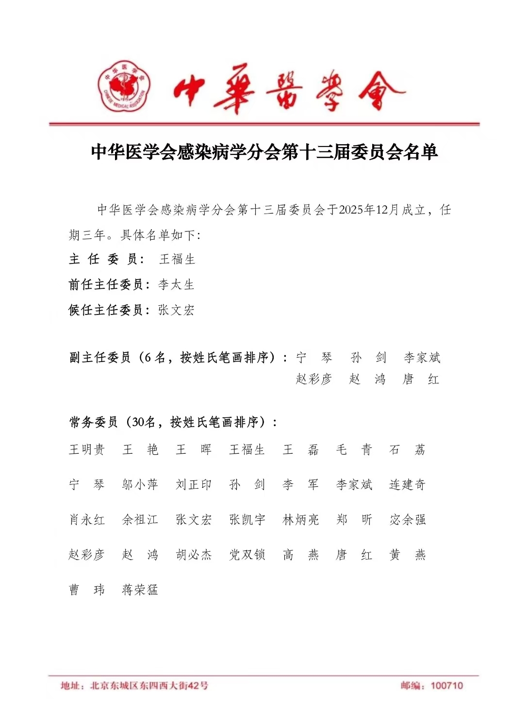
12月3日,中华医学会感染病学分会换届选举大会在北京举行,会议选举产生了中华医学会感染病学分会第十三届委员会,我院感染病科李家斌教授当选中华医学会感染病学分会副主任委员,郜玉峰教授当选中华医学会感染病学分会委员。我院首次成为中华医学会感染病学分会副主任委员单位,充分体现了我院感染病科在医教研等方面的综合实力与发展成果,获得了全国同行的广泛认可。



在院领导的大力支持下,感染病学科在学科带头人李家斌教授和科主任郜玉峰教授的带领下,实现了快速发展,目前系国家临床医学重点专科,安徽省临床重点专科,传染病学硕士和博士专业点,博士后流动站。国家细菌真菌感染诊治“培元计划”临床实践基地,中华医学会细菌感染与耐药防治分会副主委单位,中华医学会感染病分会副主委单位,安徽省医学会感染病分会主委单位,安徽省医师协会感染科医师分会主委单位,安徽省医学会细菌感染与耐药防治分会主委单位,安徽省感染病质量控制中心和安徽省细菌耐药性监控中心组长单位,学科在复旦版《2023年度中国医院专科声誉排行榜》全国排名16位,华东区域第6名,连续10年排安徽省第1名。
近5年来,感染病学科共主持15项国家级课题(包括国家自然科学基金项目、科技部艾滋病和病毒性肝炎等重大传染病防治科技重大专项)和20余项省部级科研项目,每年发表SCI期刊收录论文10余篇。科室共获得安徽省科学技术奖一等奖2项、二等奖4项、中华医学科技奖三等奖1项获,近5年来获资助科研经费经费超过2000万元。
目前,感染病科已经形成了协同有序、融合增效的党建与业务双轮驱动的工作格局。2021年获批教育部全国双创样本党支部建设项目,2024年通过项目验收;2021年获批国家临床医学重点专科建设项目,2024年通过验收;2023年获安徽省科技进步奖一等奖;2023年6月获批感染性疾病安徽省重点实验室。2024年以安医大一附院为依托的国家重大传染病防治基地项目获批,获建设经费3亿元。2024年11月,我科获批国家自然科学基金区域联合基金重点项目1项。2024年12月,科室成为中华医学会细菌感染与耐药防治分会副主委单位。2025年初获安徽省政府高水平医院高质量发展学科建设项目,为科室提质增效发展注入新的动力。
据悉,安医大一附院感染病学科包括安徽医科大学感染病研究所,感染性疾病安徽省重点实验室,感染病病原检测实验室和感染病病房4个部分组成。感染病房共设有7个病区,1个感染ICU,共开放床位280张,附设感染病科临床感染与免疫学实验室、分子生物学实验室、高通量二代测序实验室。学科现有医护人员117人,其中全国感染病学领域唯一的国家杰出医师1人,新世纪百千万人才1人,江淮名医2人,安徽省学术和技术带头人4人,省学术和技术带头人后备人选1人,享受国务院特殊津贴2人,教授、主任医师13人,副教授、副主任医师、副主任护师17人,有25位医师拥有博士学历,博士生导师6人,硕士生导师15人。
责任编辑:郜玉峰
我要评论 (网友评论仅供其表达个人看法,并不表明本站同意其观点或证实其描述)
全部评论 ( 条)