【科技赋能】【实践育人】陕北黄土高原生态恢复“精准地图”出炉
近日,北师大环境学院城市与区域生态工程教研所党支部刘世梁研究组与延安大学联合发文,首次把“生态系统服务供需耦合”嵌入国土空间修复决策。
文章导读:
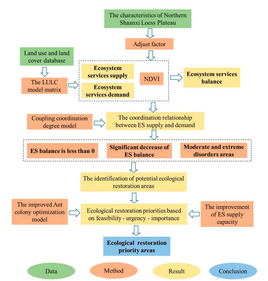
退耕还林二十余载,陕北黄土高原该不该继续“加码”修复?该先修哪里、怎么修、修完值不值?延安大学孙永秀副教授与北京师范大学刘世亮教授联合攻关,基于2000—2020年30 m分辨率土地利用、NDVI、人口GDP等40余万条数据,构建“生态系统服务供需耦合协调度(CCD)—改进蚁群优化(ACO)”双模型,在Land期刊发表封面研究,绘制出首张“生态系统服务供需失衡—修复优先级”空间一张图,为黄河流域中段国土空间生态修复规划提供可直接落地的“靶向方案”。

结论1:供需“倒挂”面积占56%,北部赤字、南部盈余
• 2020年全区生态系统服务供给能力总体呈“南高北低”,需求强度则相反,导致约4.55万km²(56.45%)出现供需赤字;
• 21.22%的区域生态服务平衡呈显著下降趋势,集中在榆林—神木—靖边一带,被划为“重点修复靶区”。
结论2:耦合协调度20年提升30个百分点,但北部仍有4.36%“极端失调”
• 2000年82%县域处于“失调”状态,2020年降至15%,其中“极度失调”斑块零散分布于长城沿线风沙滩区,需优先干预;
• 首次量化“耦合协调度阈值”——当CCD<0.4时,人类活动每增加1%,生态服务供给下降0.7%,为政策红线提供定量依据。
结论3:改进蚁群模型跑出“效益—成本”最优解
• 以“可行性—紧迫性—重要性”三维八指标构建适应度函数,ACO算法迭代1 000次,锁定TOP 5%修复区仅3 755 km²,却可带来247万元生态效益,占全域总效益的38%,实现“小切口、高回报”;
• TOP 15%修复区若全部实施,预计年均增碳汇0.12 Tg C,相当于陕北能源行业1%碳排放量,直接服务“双碳”考核。
结论4:四类服务“分区施策”清单出炉
• 供给服务(粮食、水源):优先在中—东部河谷川地开展“坡改梯+节水灌溉”;
• 调节服务(碳汇、土壤保持):西部沟壑区实施“天然林续封+密度调控”;
• 文化服务(生态旅游):南部黄龙—黄陵林区打造“森林康养+自然教育”节点;
• 总体服务:长城沿线风沙滩区推行“林草湿”复合修复,遏制生态赤字扩张。
结论5:方法可复制、数据可落地、决策可嵌入
• 研究代码与1 km×1 km修复优先级栅格数据已上传ScienceDB,可直接导入国土空间基础信息平台;
• 模型对数据稀缺地区友好,已在晋陕豫黄河金三角、甘肃陇东同步开展示范,为《全国国土空间生态修复规划(2021—2035年)》提供关键技术模块。
研究总结:
本研究首次把“生态系统服务供需耦合协调度”写进陕北黄土高原生态修复“选址—排序—效益”全链条,突破传统经验型决策瓶颈,实现“哪里失衡修哪里、哪块划算先修哪”。成果可为黄河流域中段、北方生态安全屏障区乃至“三北”工程六期提供“科学修复一张图”,也为全球干旱半干旱区退化土地精准恢复贡献中国方案。
论文信息:
Sun, Y.; Ren, Y.; Liu, S.*; Chen, W.; Xu, Y.; Xu, J.; Dang, P.; Niu, Z.; Xu, X.; Cheng, F. Identification and Optimization of Ecological Restoration Areas Coupled with Ecosystem Service Supply and Demand in the Northern Shaanxi Loess Plateau. Land 2025, 14, 287.

我要评论 (网友评论仅供其表达个人看法,并不表明本站同意其观点或证实其描述)
全部评论 ( 条)