我校国重室在大青杨不定根发生分子调控机制研究中取得进展
近日,林木遗传育种国家重点实验室(东北林业大学)李成浩研究组和美国密歇根理工大学卫海荣教授合作在国际植物学知名期刊New Phytologist(生物学一区,IF=7.299)在线发表了题为“PuHox52-mediated hierarchical multilayered gene regulatory network promotes adventitious root formation inPopulus ussuriensis”的研究论文。该研究阐明了大青杨PuHox52转录因子通过上调9个根发育调控基因和下调1个组蛋白去乙酰化酶基因PuHDA9的表达水平,从而调控不定根发生的分子机制。

不定根是植物茎、叶等非根器官上形成的根。在植物扦插和组织培养中,通过不定根发生获得的完整植株可以保持母株的优良性状。杨属植物大约有30个物种分布在整个北半球,它们产生的木材成为可再生生物材料和能源。
扦插是杨树造林普遍采用的无性繁殖方式。无性系的生根能力是决定杨树扦插繁殖成败的关键,也是判别无性系适应性和抗逆性的主要标准。插穗不定根生根性状在林木遗传改良中占有极为重要的地位。因此,阐明不定根形成的遗传调控机制对于提高杨树和其它木本植物无性繁殖效率至关重要。创伤可以诱导植物不定根的形成,但潜在的分子机制仍不清楚。
本论文对我国东北林区特有乡土树种大青杨HD-Zip基因家族成员PuHox52转录因子进行了研究,发现扦插后PuHox52在插穗基部迅速被诱导,扦插后6小时表达水平达到峰值。过表达PuHox52后,转基因植株的不定根数量显著增加,而抑制其表达后,转基因植株的不定根数量则显著减少。

图1. PuHox52在大青杨不定根形成过程中响应创伤信号并被显著诱导
同时,该研究建立了以PuHox52为中心的不定根形成多层层级基因调控网络,并证明了PuHox52通过正向调控9个关键调节因子(PuAGL12,PubHLH137,PuHAT2,PuIAA7,PuLBD21,PuMYC2,PuWRKY51,PuWRKY70和PuIAA14),尤其是茉莉酸酯信号通路基因PuMYC2和生长素信号通路基因PuAGL12来调节不定根的形成。

图2. 以PuHox52为中心的不定根形成多层层级基因调控网络
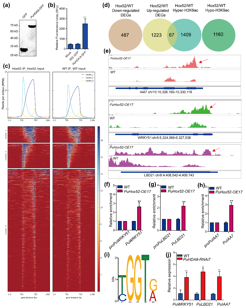
此外,该研究从多层层级基因调控网络中进一步建立并鉴定了前馈式回路,即PuHox52⊣PuHDA9⊣PuIAA7/PuLBD21/PuWRKY51。研究发现PuHox52通过抑制PuHDA9的表达,从而提高了转录起始位点(TSS)附近区域及9个关键调节因子中的3个基因的编码区(PuWRKY51,PuLBD21和PuIAA7)的H3K9乙酰化水平,导致这3个关键调节因子的表达水平显著提高,从而促进不定根发生。该研究结果进一步支持了PuHox52介导的多层层级基因调控网络能够调控杨树不定根形成的结论。

图3. H3K9乙酰化及其对PuHox52靶基因的调节机制
综上,该研究首次探索植物HD-Zip类转录因子在不定根发生过程中的功能和调控机制,为杨树和其它木本植物无性繁殖过程中生根性状的遗传改良提供了重要的理论基础和基因资源。
林学院林木遗传育种国家重点实验室(东北林业大学)2017级博士研究生魏明和已毕业博士研究生刘权钢为共同第一作者,林木遗传育种国家重点实验室(东北林业大学)林木根系可塑性发育研究组李成浩教授和密歇根理工大学卫海荣教授为共同通讯作者。
论文链接:https://nph.onlinelibrary.wiley.com/doi/abs/10.1111/nph.16778
我要评论 (网友评论仅供其表达个人看法,并不表明本站同意其观点或证实其描述)
全部评论 ( 条)