【媒体生科】湖北日报:湖北大学斩获中国商业联合会科技进步奖特等奖
发布时间:2026-01-17 18:06:36
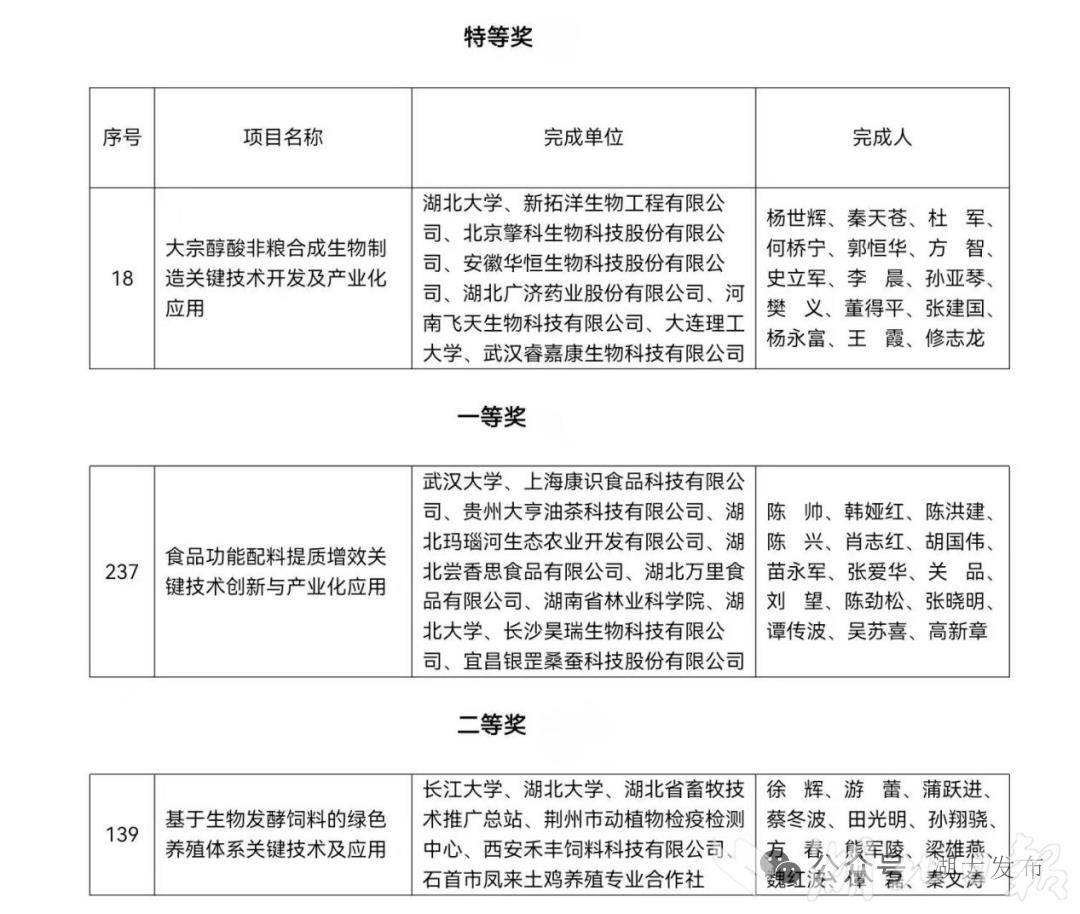
湖北日报讯 近日,2025年度中国商业联合会科学技术奖评选结果揭晓,湖北大学斩获佳绩。由该校生命科学学院杨世辉教授团队牵头完成的项目荣获科技进步奖特等奖,实现学校在该奖项的历史性突破。另有两个该校参与完成的其他项目分获一、二等奖。

此次获特等奖的《大宗醇酸非粮合成生物制造关键技术开发及产业化应用》项目,以独特的非模式工业菌株为底盘细胞,开发高效基因组编辑与合成工具,破解了非粮原料生产大宗化合物的技术痛点,在农林废弃物资源化利用、助力“双碳”目标等方面成效显著,经济与社会效益突出。
该校参与完成其他获奖项目《食品功能配料提质增效关键技术创新与产业化应用》和《基于生物发酵饲料的绿色养殖体系关键技术及应用》,分别获评一、二等奖,均在相关领域实现技术创新与产业赋能。
中国商业联合会科学技术奖是商业领域唯一国家级认定科技奖项,聚焦技术创新性、应用价值与产业贡献。
湖北大学相关负责人表示,将持续深化产学研协同创新,聚焦关键核心技术攻关,推动科技成果转化,力争在生物制造等领域取得更多突破。
相关链接:https://news.hubeidaily.net/pc/c_4980186.html

我要评论 (网友评论仅供其表达个人看法,并不表明本站同意其观点或证实其描述)
全部评论 ( 条)