2025年南京大学第二届“满天星”调研报告大赛决赛成功举办
12月17日晚,2025年南京大学第二届“满天星”调研报告大赛决赛在鼓楼校区成功举办。本次大赛吸引了来自7个学院的近200名同学参加。经过激烈角逐,最终10支队伍/个人晋级决赛进行现场比拼。
决赛特邀南京市社会科学院研究员、江苏省高成长企业研究博士工作站主任、江苏省扬子江创新型城市研究院副理事长郑琼洁,江苏省经济和信息化研究院企业研究室主任俞晓峰,江苏省社会科学院农村发展研究所研究员、南京大学中美文化研究中心访问学者赵锦春担任校外专家评委。商学院经济学系教授、长江三角洲经济社会发展研究中心副主任、南京大学投资与金融研究中心主任姜宁,商学院党委副书记、经济学系教授博导王宇伟,长江产业发展研究院副院长徐宁担任校内专家评委。
前期,决赛团队围绕“新质生产力”“文旅融合”“数字经济”“乡村振兴”“养老保障”等国家重大战略与社会热点话题开展调查研究,并分别撰写了调研报告和决策咨询报告。在决赛现场,各团队选手轮番上场展示调研成果、回答评委的提问,精彩表现受到评委一致好评,集中展现了南大学子扎根社会、奋进创新的精神风貌。

10支团队展示和答辩环节结束后,评委老师对同学们的表现进行了全面点评。
郑琼洁老师肯定了同学们的精彩表现,强调调研报告应是“走出来的报告”,鼓励同学们通过实践“找到真问题,开出真方子”。

俞晓峰老师建议同学们要“走出校园”深入社会,认为好的调研报告写作应该主题明确、对象清晰、数据扎实。

赵锦春老师认为选题要“小切口、大情怀”,报告要“抓热点、有新意”,注重时效性与实践性。

姜宁老师指出,本届大赛的报告选题更接地气、调研更扎实,鼓励同学们“不要光看书本,要去搞实践”,勇于将所学与实践结合,自觉肩负起实现第二个百年奋斗目标的历史使命。

徐宁老师强调,报告应“走出来”而非“写出来”,必须通过实地调研发现真问题、看见社会发展的“微光”,在实践中获受教育、得真知、长才干。

王宇伟老师认为,扎实的调研报告需要建立在对国家经济发展内在逻辑的深刻把握上,必须通过扎实的社会实践和田野调查来感知社会脉搏、完成角色转换,他希望大赛可以吸引更多学科的同学开展交叉前沿课题研究,把调研做在乡土中国上,把报告写在祖国大地上。

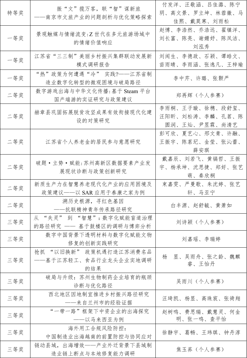
经过激烈的角逐,“振文新旅”团队获得特等奖,“游境启情”团队、“振兴有我”团队、“从从容容”团队获得一等奖,“芝士也是力量”团队、“星火博士调研团分队之小小星火本科生”团队、“金筑未来”团队、“数据要素产业研究”团队、“新质生产力应用于智慧养老”团队、“雪域红地”团队获得二等奖。

据悉,本次大赛得到满天星实践育人基地——南京大学长江产业发展研究院、南京大学长江三角洲经济社会发展研究中心、江苏省经济和信息化研究院和江苏省区域经济转型与管理变革协同创新中心的专业指导和鼎力支持。为方便仙林校区同学们观摩学习,决赛还在仙林校区设置分会场,通过线上直播同步呈现大赛盛况。
2025年南京大学
第二届“满天星”调研报告大赛
圆满落幕!
明理探微报告展,南雍育星耀苍穹!
我们下届再会!
2025南京大学第二届“满天星”
调研报告大赛
获奖名单

我要评论 (网友评论仅供其表达个人看法,并不表明本站同意其观点或证实其描述)
全部评论 ( 条)