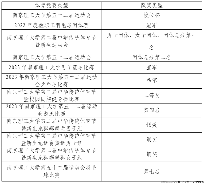
2023年,自动化学院不断浓厚体育氛围,坚持发挥体育精神育人实效,在各大体育比赛中拼搏进取,斩获多项荣誉。日前,在南京理工大学2023年体育颁奖典礼上,自动化学院被授予第五十二届运动会“校长杯”。


回顾过去的一年,自动化学院师生以激情和毅力诠释生命的精彩,用汗水和坚韧书写辉煌,用团结和拼搏铸就荣耀,共同见证奇迹和感动,捷报频传,取得了喜人成绩。












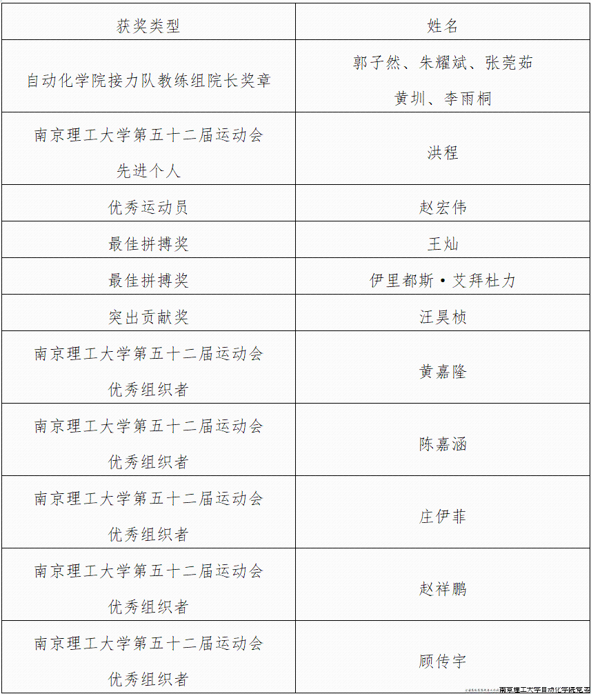
在2023年度体育工作中,涌现出了一批优秀组织者和先进个人,他们在各比赛项目中展现实力和才华,其敬业精神、团队精神,为师生树立了榜样。

2024年,自动化学院将继续发扬体育精神,助推学校体育事业建设,为同学们提供更多体育平台、锻炼机会,不断完善五育并举的学院育人机制。

我要评论 (网友评论仅供其表达个人看法,并不表明本站同意其观点或证实其描述)
全部评论 ( 条)