一、背景情况
党的二十大报告指出,“高质量发展是全面建设社会主义现代化国家的首要任务。”“培养造就大批德才兼备的高素质人才,是国家和民族长远发展大计。”学校是培养人才的主战场,高校更是高素质创新型人才的培养基地,造就高素质全面发展的教师队伍是学校高质量发展的关键。当前,我们比历史上任何时期都更加接近实现中华民族伟大复兴的宏伟目标,国家和社会对卓越人才的渴求比以往任何时候都更为迫切。青年教师是高校教育科研工作的支柱,是学校可持续发展的重要支撑,因此青年教师培养是学校教师队伍建设的重点。
清华大学高度重视建设高水平教师队伍,坚持实施人才强校核心战略。2023年8月22日《光明日报》上刊发中国科学院院士、清华大学党委书记邱勇的署名文章《坚持人才引领驱动 推动中国特色世界一流大学高质量发展》,文章中指出,“高校坚持人才引领驱动,就是要坚持人才引领发展的战略地位,把发展科技第一生产力、培养人才第一资源、增强创新第一动力更好结合起来,培养造就大批德才兼备的高素质人才,不断创造与国家发展需要丝丝相扣的重大创新成果,推动中国特色世界一流大学高质量发展,服务社会主义现代化强国建设。”各类优秀人才,唯有心怀爱国之情,笃行报国之志,才能真正在中华民族伟大复兴的中国梦的时代进程中发挥关键作用。所以,人才工作必须坚持党的领导,这是政治方向和原则要求,也是中国特色社会主义制度优势的重要体现。

图1校党委书记邱勇参加刘永进教授入党发展会
早在建国初期,清华大学原校长、校党委书记蒋南翔就结合学校实际,提出了“两种人会师”的主张,要求党员教师努力钻研业务,提高学术水平,争取成为教授、副教授;同时要帮助非党员的教授、副教授提高政治思想觉悟,吸收其中合乎条件的人入党,这样两种人就能在又红又专的方向上共同前进、实现会师。为了继承和发扬学校党委“两种人会师”的优良传统,针对青年教师发展难题,计算机系党委迎难而上,认真做好在教职工尤其是学术骨干和青年教师等高知识群体中发展党员的工作,通过发挥关键带头人的思想引领作用、关键节点的制度引领作用、关键时机的实践引领作用、关键岗位锻炼的榜样引领作用,在青年教师培养和发展入党方面取得了长足进步。近五年来,计算机系已经有18位青年骨干教师递交了入党申请书,其中13位青年骨干教师光荣加入党组织。
然而,随着清华大学计算机学科在国际上的影响力日趋增大,亟需培养一批“又红又专”的世界一流青年学术人才。为了深入贯彻落实党的二十大报告中关于青年工作的重要论述精神,解决青年教师思想政治和业务水平发展不均衡等问题挑战,我们亟需探索并实践一套更为全面、高效的青年教师全过程培养体系,以促进青年教师思想政治和业务水平的双提升,最终实现新时代“两种人会师”。
二、主要做法
(一)工作思路
为了使青年业务骨干成长为优秀的共产党员,使思想先进的青年教师成长为优秀的科学家,实现新时代的“两种人会师”。计算机系党委在发展青年骨干教师入党的成功经验基础上,经系党政班子集中研讨,明确了以下工作思路:
1.分析青年教师成长阶段性特点。面向处于职业生涯不同时期的青年教师,开展成长过程的阶段性特征分析,从而找到制约青年发展的“瓶颈”因素。
2.健全青年教师全过程培养体系。系统梳理系党委在青年教师培养方面的工作,根据青年教师不同发展阶段特点,匹配相应资源和举措,健全青年教师全过程培养体系。
3.以实践促进青年教师职业发展。组织开展青教赛培训、“助力月”活动、退休教师与青年教师座谈交流会、申报人才项目辅导会、参观实践等活动促进青年教师职业发展。
(二)青年教师成长阶段性特点分析
1.起步期,是青年教师深化角色转换与职业根基的构建期。角色转化不仅仅是身份上的从学生到教师的简单过渡,更是心态、技能与责任感的全面重塑。他们开始意识到,作为教师,不仅要具备扎实的专业知识,还需掌握有效的教学方法、课堂管理技巧以及与学生沟通的艺术。这一时期,青年教师往往投入大量时间和精力在提升自身职业胜任力上,包括参加专业培训、观摩优秀课堂、反思教学实践等,力求在教学基本功上打下坚实基础。同时,他们也开始关注自我职业规划,思考如何在教育领域中定位自己,寻找个人兴趣与教学工作的结合点。尽管此阶段可能因忙碌于日常教学而显得“无暇顾及其他”,但青年教师们正悄然构建起自己的教育理念和职业愿景,为后续的职业生涯奠定重要基础。本阶段的工作重点是引导青年教师准确领会教育工作的主旨方向和目标,帮助青年教师顺利完成角色转换并建立起职业根基。
2.发展期,是青年教师探索与突破的关键阶段。进入发展期,青年教师面临的是职业生涯中的首次重大挑战与抉择。职业晋升困难、学术研究难度加大、学生需求元化等因素交织在一起,使得他们常感困惑与压力。在这一阶段,青年教师需要更加主动地去寻求帮助,参与学术交流、教学研讨等活动,以拓宽视野,获取同行经验。同时,他们也开始反思自己的职业方向,思考如何在教学、科研、学生指导等多个领域找到平衡点。对于职业晋升,青年教师应了解学校的评价体系,制定合理的职业发展规划;在学术发展上,则需勇于尝试,积极参与科研项目,不断提升自己的研究能力;在学生培养方面,则应注重因材施教,关注学生的个性化需求,努力成为学生成长道路上的引路人。本阶段的工作重点是为青年教师答疑解惑,提升青年教师凝聚力、融入感和归属感,助力青年教师职业进阶发展。
3.腾飞期,是青年教师借力高飞实现人生梦想时期。当青年教师步入腾飞期,他们已逐渐在教育领域内站稳脚跟,个人的职业前景也变得更加清晰。此时,他们渴望获得更高的发展平台,以实现自我价值的最大化。学校和社会应为他们提供足够的支持与资源。在学术上,他们应勇于探索前沿领域,发表高质量的研究成果;在教学上,则应不断创新教学方法,提升教学质量;在学生培养上,则应注重培养学生的创新精神和实践能力,为社会输送更多优秀人才。本阶段的工作重点是引导青年教师以立德树人和“四个面向”为使命担当,为青年教师搭建事业发展平台,全方位支持助力青年教师的成长和发展。

![]()
图2 青年教师成长阶段性特点分析图
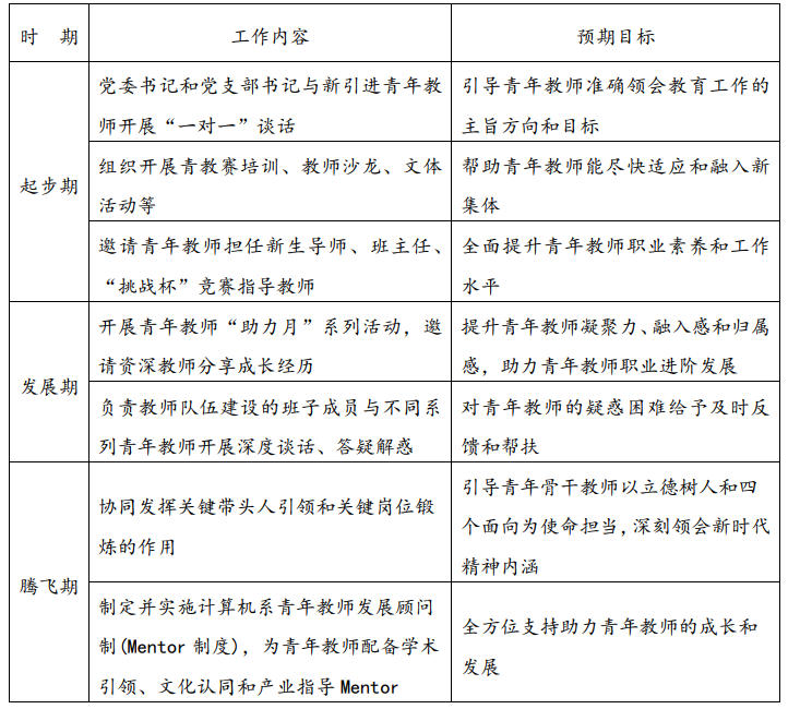
(三)健全青年教师全过程培养体系
针对青年教师成长阶段性的特点,计算机系积极整合学校内外资源,提供丰富的专业发展平台和机会,促进青年教师个性化成长,形成青年教师全过程培养体系。
(四)实践与成效
1、起步期,做成长过程的知心人,润物无声开展思想工作
针对青年教师处于起步期的特点,为加强青年教师思想政治引领,系党委书记贾珈坚持与每一位新引进教师开展“一对一”谈心谈话,以思想政治引领,引导青年教师准确领会教育工作的主旨方向和目标,牢记教师“为党育人、为国育才”使命,努力为国家培养担当民族复兴大任的时代新人。
表1 青年教师全过程培养体系

为帮助新教师了解学校和计算机系情况,适应教师职业生涯的转变,计算机系邀请青年教师担任新生导师、班主任、“挑战杯”竞赛指导教师,着重解决“如何做一名合格教师”“如何开展教学科研工作”“如何高质量指导学生”和“如何进行自我调节”等教师职业生涯发展初期的问题。
为促进青年教师成长,加强教师队伍建设,全面提高教师整体素质,系党委积极为青年教师搭建实践平台,开展了青年教师教学基本功比赛前培训活动。以青教赛平台,致力于“以赛促教”,形成了一支钻研教学、热爱课堂、引领育人的教师队伍。2023年青年教师兴军亮研究员代表清华大学参加北京高校青年教师教学基本功比赛获得三等奖。同时,2024年4月21日,计算机系设立“吴文虎奖励金项目”,用于奖励在计算机教育中长期耕耘、表现突出的教师,发扬我系在计算机竞赛和基础教育工作中的优秀传统。
2、发展期,做答疑解惑的热心人,因势利导开展思想工作
针对青年教师在发展期的特点,为了解青年教师在发展中的诉求、困难和想法,倾听教师群体的意见和建议,系党政班子成员注重认真倾听教师心声,把思想素质教育与教师切身利益相关的日常工作中有机结合,以切实解决青年教师职业发展瓶颈问题,采取组织座谈交流的形式,及时传达学校相关政策,并对青年教师的疑惑困难给予及时反馈和帮扶,最大程度地满足青年教师对美好生活的需求,从而使其更好地承担起立德树人的根本任务。
2023年6月19日和10月16日计算机系党政班子成员副系主任徐恪先后共组织21位青年开展教师座谈交流会,传达了学校关于职务晋升、长聘评审相关工作要求,征求了关于建立青年教师发展顾问组制度的意见,讨论了《计算机系经济管理办法(征求意见稿)》及“十四五”人才队伍建设目标的具体实施情况。
2023年10月23日,系党委策划组织了退休与青年教师座谈交流会,党委副书记赵颖、退休教师代表、教职工党支部书记、青年教师代表20余人参与座谈交流,在认真聆听完退休教师的个人工作经历以及在科研攻关、立德树人等方面的奋斗故事后,青年教师纷纷表示深受感动和鼓舞,今后将传承好前辈们的奋斗精神,肩负起新时代责任和使命,踏踏实实做好科研、教书育人工作,努力推动计算机系各项事业高质量发展。

图3计算机系举办青年教师发展研讨会
此外,系党委本着为青年教师提供交流平台,提升凝聚力、融入感和归属感为目的,策划组织了“青年教师助力月”活动。系主任尹霞、系党委书记贾珈牵头,其他领导班子成员以及多位教学科研经验丰富的教师就“扩大‘学术朋友圈’”“吸引优秀学生做科研”“课堂内外与学生有效交流”“人事改革下青年教师发展路径”“新系馆赋能”等五个专题与青年教师群体进行了讨论交流,涵盖了青年教师的职业发展和身心健康等各方面。青年教师纷纷表示活动增进了交流,收获很大,对教书育人、学术科研、个人发展等方面有了更深入的理解。该项目被清华大学工会评为优秀特色活动项目一等奖。
3、腾飞期,做发展方向的引路人,不忘初心开展思想工作
针对青年教师在腾飞期的特点,为进一步加速青年骨干教师全方位成长,构建高质量教师发展体系,在尊重青年人才成长规律的基础上,计算机系新制定了《计算机系青年教师发展顾问制度(Mentor制度)》(2023年7月17日,经计算机系党政联席会审议通过)。该制度充分发挥了学科带头人和骨干教师的“传、帮、带”作用,以期为青年骨干教师在职业发展、教育教学、科研工作、学生指导等各方面提供指导与帮助。该制度执行后,计算机系结合系内教师队伍的实际情况和队伍建设目标,首批为近三年入职的教研系列准聘副教授、助理教授共5人,按照学术引领(院士)+文化认同(系老领导)的匹配方式,每人推荐了2位非本所老师作为Mentor组成员。Mentor组成员将通过在思想上积极引导,培养青年教师塑造优良的师德师风,提升青年教师师德修养;通过在业务上引导,向青年教师传授先进的教育教学理念全过程指导。
计算机系引导青年教师以立德树人和“四个面向”为使命担当,致力于让青年教师在实干中成长为科研创新的中坚力量,关心青年教师申报国家高层次人才计划、青年人才计划及北京市各类人才计划。根据教师的研究领域,充分梳理,通过学校和国家新型科研机构等平台推荐申报,例如:中国科协、中关村实验室、启元实验室等。2023年首次为申报某人才项目的每位青年教师匹配了一位资深导师,导师会对拟推荐人选填报的推荐情况给出建设性意见,帮助拟推荐人选完善申报材料,以顺利完成申报工作。
在系党委的带领下,2023年以来计算机学科涌现一批“又红又专,全面发展”的教师,在计算机系智能技术与系统实验室同时发展入党的青年骨干教师朱军教授和陈键飞助理教授不断追求进步,在预备党员转正期间取得了突出成绩,朱军教授入选了国际人工智能促进协会 (AAAI)会士并荣获了中国科协求是杰出青年成果转化奖以及陈嘉庚青年科学奖信息技术科学奖,陈键飞助理教授因科研教学成果突出被晋升为准聘副教授;青年教师兴军亮研究员代表清华大学参加北京高校青年教师教学基本功比赛获得三等奖,甘霖副研究员获评“算力中国·青年先锋人物”荣誉称号并荣获第27届中国青年五四奖章,王鑫副研究员获得达摩院青橙奖,邬晓钧老师荣获“北京高校优秀大学生学科竞赛指导教师奖”等。为清华大学计算机公共课程体系和教学工作奋斗多年的郑莉教授,始终红心向党,终于在近花甲之年,正式加入了中国共产党。
三、经验启示
(一)坚持党管人才,加强对新时代青年教师的政治吸纳和政治引领
习近平总书记指出:“要坚持党管人才原则,聚天下英才而用之,加快建设人才强国”,这一重要论述强调了党在人才事业发展中的根本保证作用。计算机系党委坚决扛起党管人才的政治责任,发挥政治核心作用,围绕建设世界一流计算机学科谋发展,建设具有世界一流水平的师资队伍,努力形成高水平计算机科学与技术人才的培养体系,面向世界科技前沿、面向经济主战场、面向国家重大需求、面向人民生命健康,形成了“立足清华本土人才培养、树立学科队伍大局意识、发挥关键岗位锻炼作用”的人才队伍建设共识。
近年来,系党委在工作中已逐渐形成了针对高层次领军人才、优秀青年教师和大学生中培养入党积极分子、发展党员工作的长效机制,自学校创建青年教师骨干领航工作站成立以来,计算机系共有13位青年骨干教师加入了工作站。通过系党委书记、党委委员、党支部书记、二级教学科研单位的负责人分别与新引进人员进行政治把关谈话和入职后谈心谈话,入职后基层党支部通过组织党支部集体活动继续加强教师的思想政治引领,许多青年教师在入职后不久就向党组织递交了入党申请书,经过学校、院系和支部的培养,最终光荣地加入了中国共产党。比如:2023年计算机系引进了7位海内外优秀青年人才,其中,孟媛向计3党支部提交了入党申请书,11月23日,刚入职一年多的章明星助理教授在计算机系高性能所党支部正式加入了中国共产党。2024年刚回国任教不久的青年教师艾清遥积极向智能技术与系统实验室党支部递交了入党申请书并加入了清华大学“青年教师骨干领航工作站”。

图4计算机系党委带领青年教师实践活动
(二)坚持系统观念,构建青年教师全过程培养体系引领高质量发展
党的二十大报告提出“六个必须坚持”,其中第五条是“必须坚持系统观念”。坚持系统观念是以习近平同志为核心的党中央总结各方面实践经验在思想方法上作出的新概括。计算机系党委坚持系统观念,注重青年教师培养过程的关联性、全面性和发展性,不断筑牢师德师风根基,优化青年教师成长路径,着力构建青年教师全过程培养体系:
“起步”阶段:面向教研系列、研究系列、教师系列的青年教师,多渠道发力,通过丰富政治理论学习形式、组织座谈交流、开展实践活动、分层指导等形式,全方位提高青年教师教育教学和科研实践能力。
“发展”阶段:为了尽快缩短青年教师的“磨合期”,系领导班子带头与各系列的青年教师座谈交流,积极倾听大家心声,致力于纾解青年教师职业发展困惑。为新老教师提供了畅通交流的机会,发扬老教师引领示范作用,为青年教师传道、授业、解惑。
“腾飞”阶段:当青年教师积累了一定的教育教学与科研创新经验,需要更高的平台,计算机系有针对性地开展“导师”模式,使人才得到全面培养和发展,并积极推动青年教师发展制度建设长效机制。
执笔人:蔡英明、贾珈、赵颖、张慧
我要评论 (网友评论仅供其表达个人看法,并不表明本站同意其观点或证实其描述)
全部评论 ( 条)