在人工智能技术革命浪潮中,同济大学交通学院积极推动产学研深度融合,近日携手上海市道路运输事业发展中心正式推出基于DeepSeek大模型的"云路助手"智能平台,该成果标志着我校在智慧交通领域的研究应用取得突破性进展。
同济大学交通学院充分发挥学科优势,将前沿的大模型技术深度融入道路运维管理体系。此次研发的"云路助手"系统,依托学院在交通工程领域数十年的技术积淀,创新性地构建了知识/数据智能问答、养护决策支持、运营事件管控三大核心模块,实现了AI技术与交通基础设施管理的有机融合。学院将持续深化与行业主管部门的合作,推动更多科研成果转化为现实生产力,为超大城市交通治理现代化提供"同济方案"。
海量知识随心问答
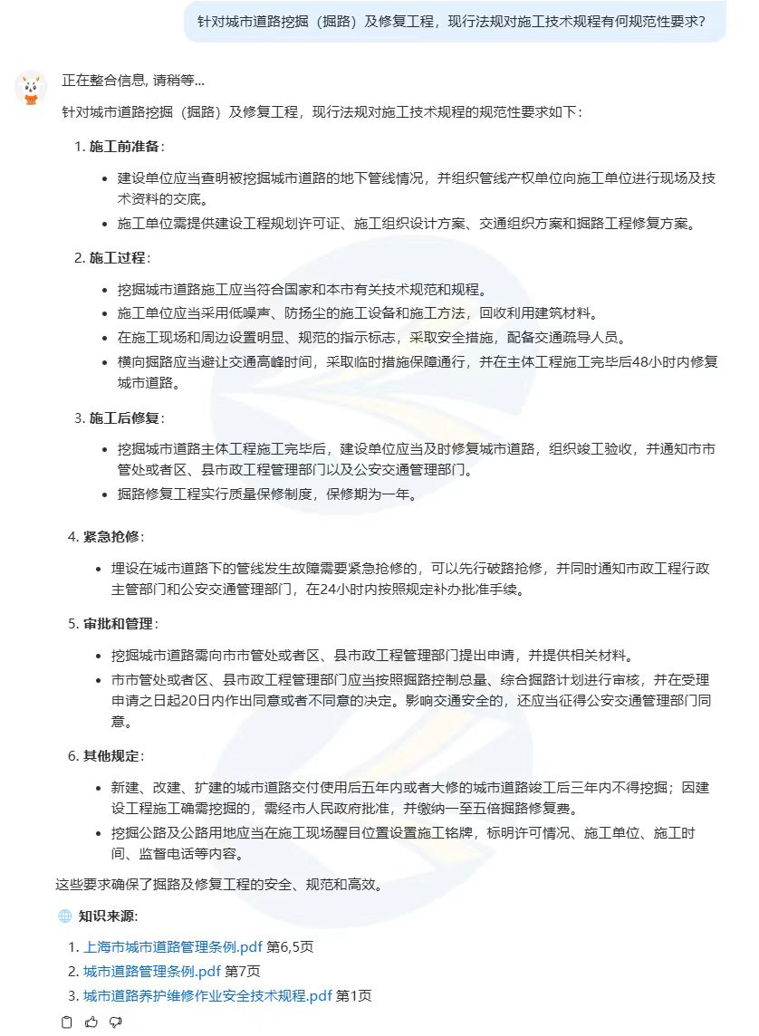
整合道路运输行业资源,一方面,深度融合150 部政策法规、100余项地方标准与200万条历史管理案例;另一方面,充分利用上海市道运中心云路智慧平台所构建的、涵盖4434项业务表单的数据湖,以及同济大学交通学院交通仿真实验平台经16亿次场景推演产出的数据。在此基础上,结合deepseek强大的逻辑推理能力,全力打造 “行业知识中枢”。创新设计双通道输出机制,打破传统检索模式:面对确定性任务,如规范条款查询,可直接调用知识库生成结构化响应;针对开放性任务,例如特殊病害处置建议,能够激活深度思考模块,借助思维链技术模拟专家决策路径,并通过联网搜索补充最新技术文献,以此提升模型的专业性及自主更新能力。

多维助力养护管理
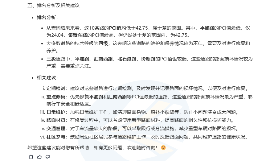
在DeepSeek的深度学习与强化训练进程中,以500余本管养规范、数十万病害案例、百余项行业标准,以及同济大学交通学院数百项教学与专家决策案例作为基础数据,紧密结合道路病害识别、应急抢修记录等实战数据,对云路助手进行深度赋能,将其升级为“道路养护专业智库”。这一突破推动从被动响应道路养护问题向主动预判潜在风险的跨越式转变。
随着DeepSeek大模型的部署,传统数据湖内的复杂内容被智能地自动拆解为多个易于执行的简单任务。通过灵活调用多个基础功能模块,初步实现了“语义理解-任务拆解-自动执行”的技术模式革新。如今,管理人员仅需输入“上海市近期哪些道路的技术状况需要重点关注”,便能触发精准的任务分解流程。以往需在5个不同系统间来回切换操作的设施管养流程,借助开放式语义指令,仅通过“提出需求-查看方案-确认执行”这简洁高效的三步闭环即可完成,大幅简化了工作流程,显著提高了道路养护工作效率。



全量事件辅助决策
基于DeepSeek大模型技术,通过融合道路运输管理政策法规、海量历史事件案例、实时视频流以及物联感知数据,为道路设施管理体系构建起养护运维的“智慧管家”。
借助DeepSeek大模型技术的云路助手,拥有强大的感知能力,能够精准、迅速地识别道路上的异常状况,如路面上遗落的杂物、施工区域缺失的警示标志等。一旦发现问题,云路助手便会立即调用部署在边缘端和中心端的智能识别算法,在极短的时间内对问题进行全面分析,并为管理人员生成一份详尽的纵览报告。
大模型的“管家模式”与传统的“人工模式”相比,决策效率提升,大幅缩短了问题发现与解决的时间差。推动了道路运输管理向“智能感知、精准研判、多向协同”的智慧化闭环新阶段迈进。





未来展望:数智融合驱动大模型应用深度挖掘
下一步,同济大学交通学院将充分发挥多学科交叉优势,深化与行业主管部门的产学研协同创新,深度挖掘数据要素价值,创新服务应用场景,持续为"云路助手"注入创新动能。通过构建"政-企-校"三位一体创新生态,联合推进智能算法研发与场景落地。依托DeepSeek大模型的持续迭代升级,助力上海道路运输管理全面实现"一网统管、一屏观天下"的战略目标。
我要评论 (网友评论仅供其表达个人看法,并不表明本站同意其观点或证实其描述)
全部评论 ( 条)