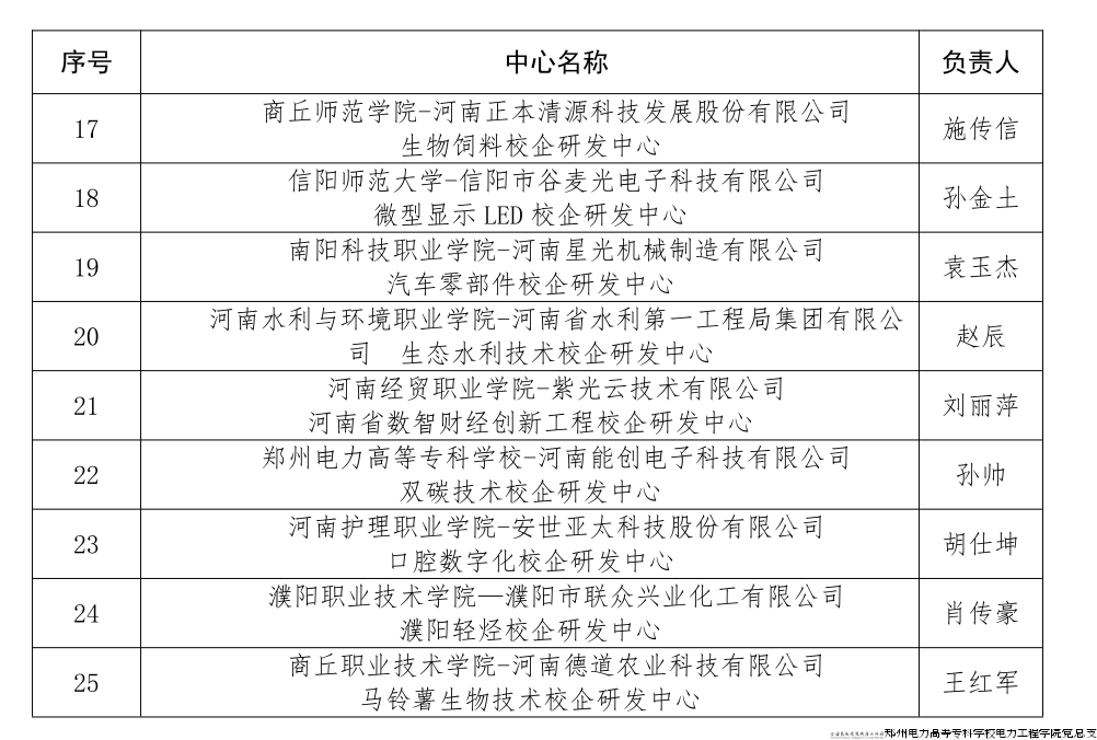
近日,河南省教育厅、河南省科学技术厅、河南省工业和信息化厅联合下发《关于公布河南省校企研发中心(重点)名单的通知》(教科技〔2024〕147号),公布了首批河南省校企研发中心认定名单,我校作为河南省本专科45院校之一,由学校电力工程学院牵头、联合河南能创电子科技有限公司申报的“双碳技术研究中心”获批河南省校企研发中心。


郑州电力高等专科学校与郑州能创电子科技有限公司共建的“双碳技术研究中心”,深化产教融合、校企协同育人模式,充分发挥国网河南省电力公司在资金、技术、人才、管理及实训条件等方面的企业办学优势,以发电厂及电力系统高水平专业群建设为重点,全面提升人才培养质量和综合竞争力。“双碳技术研究中心”坚定做能源安全新战略的践行者,助力现代制造业创新发展及能源电力转型升级,成为产教融合和科教融汇创新的重要力量与重要阵地。“双碳技术研究中心”建设以来,依托郑州电力高等专科学校电力学院“河南省电力能效智能管理工程技术研究中心”、市级重点实验室等科研平台,围绕省科技攻关技术,注重人才培养,以科技创新和成果转化为重要手段,取得了多项标志性成果,促进学校社会服务工作迈向新的高度。
未来,我校将持续以产业需求为发展方向,聚焦产教融合和科教融汇,深化校企合作,提升学校人才培养水平,增强职业教育科研和服务地方经济社会发展的能力,助力我校“两大目标”的实现。
我要评论 (网友评论仅供其表达个人看法,并不表明本站同意其观点或证实其描述)
全部评论 ( 条)