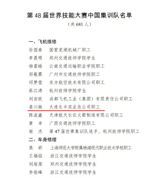
2025年12月,第48届世界技能大赛中国组委会公布国家集训队名单,机电学院2019级发动机维修专业毕业生党员姜川驰成功入选飞机维修项目集训队(共11人)。这是学院第二位进入世界技能大赛国家集训队的毕业生,充分体现了学院“党建+技能”协同育人模式的持久生命力。
2022年毕业后,姜川驰入职大连长丰实业总公司,代表辽宁省斩获第二届全省职业技能大赛飞机维修赛项金牌,最终以辽宁省第一名的成绩拿到第三届全国职业技能大赛入场券,并成功入选第48届世界技能大赛中国集训队。
党员带头,在技能攻关中擦亮先锋底色。 在校期间,姜川驰曾任班级班长、党支部技能帮扶小组组长。针对《航空发动机原理》等课程,他牵头组建“党员1+N”学业帮扶对子,利用课余时间开设“周末技能讲堂”,累计帮扶12名学业困难同学实现“零挂科”。在备战“互联网+”创新创业大赛期间,他带领团队连续3个月驻扎实训车间,最终斩获国赛银奖等5项省级以上奖项。“遇到技术难点,党员必须先顶上;面对急难任务,党员必须冲在前。”这是姜川驰在支部组织生活会上常挂在嘴边的话。
支部赋能,构建“党建+技能”育人生态。 学院学生党支部创新打造“红色工匠”培育体系:一是设立“党员先锋岗”,在实训车间划定党员责任区,挂牌亮身份、亮承诺、亮业绩;二是实施“双导师”制度,为每名党员配备思政导师和专业导师,每月开展“实训车间党课”,将工匠精神、劳动教育融入技能训练;三是建立“支部—社团—竞赛—企业”四级联动机制,把组织嵌在竞赛链、把党员亮在攻关岗。姜川驰正是这一体系的受益者,他在支部推荐下进入学院“技能精英培训班”,获得参加全国职业院校技能大赛机会并荣获“飞机发动机拆装调试与维修”赛项一等奖,为日后职业发展打下坚实基础。
“支部教会我把精益求精写进每一次拆装。”姜川驰在视频连线中与学弟学妹交流时坦言,“党员身份是我永远的第一标签。”
近年来,机电学院党总支持续打造“红色工匠”种子工程,通过“支部—社团—竞赛—企业”四级联动,把组织嵌在竞赛链、把党员亮在攻关岗,累计培养出含本届毕业生姜川驰在内的2名世界技能大赛国家集训队成员,形成了“支部引领、党员带头、人人出彩”的良好生态。下一步,学院将继续推进“党建+技能”深度融合,为航空强国建设贡献源源不断的“红色动力”。

公布名单截图

姜川驰参加辽宁省第二届职业技能大赛飞机维修赛项现场
我要评论 (网友评论仅供其表达个人看法,并不表明本站同意其观点或证实其描述)
全部评论 ( 条)