为深入贯彻党的二十大精神,全面落实教育部《高等学校课程思政建设指导纲要》要求,推动实现融“价值塑造、知识传授、能力培养”于一体的教学目标,福建船政交通职业学院组织开展了2023年度课程思政优秀教学案例评选活动。经个人申报、学院推荐、评审等环节,支部党员的课程思政案例成功入选。
《工程力学》课程思政教学案例
开课学院:土木工程学院
主讲教师:曾惠珍、张净霞
一、课程教学目标
(一)课程介绍
《工程力学》是面向道路与桥梁工程技术专业学生开设的一门的专业基础课,主要研究主要研究杆、轴、梁等基本构件的受力平衡以及强度和刚度等问题。本课程在大一上学期开设,为2.5学分,共36学时。对接结构力学、钢筋混凝土结构设计、桥梁工程等后续课程。课程理论性较强同时又与工程实际联系极为紧密,为路桥类施工技术员岗位提供基础支撑。
(二)课程教学目标
本课程致力于培养具有优良的科学素质和思想品德,能掌握力学基本理论和基本技能,具有正确的政治观念,符合社会主义人才的基本要求,从事在路桥一线的安全管理技术人才。通过课程学习,达到了“有素养、懂原理、会计算、能应用”的教学目标,夯实了道路与桥梁工程技术专业人才基础。

图1 课程教学目标.png
(三)思政育人目标
坚持立德树人根本任务,以学生为中心的育人理念,课程围绕教学目标、教学内容、教学实施、教学考核和教学效果五方面开展课程思政,从专业知识、职业素养、家国情怀、正确三观等方面加强对学生的引导和鼓励,培养适应社会主义现代化建设需要的德、智、体、美、劳全面发展的高素质技术技能人才。

图2 思政育人目标.png
二、教学实施过程
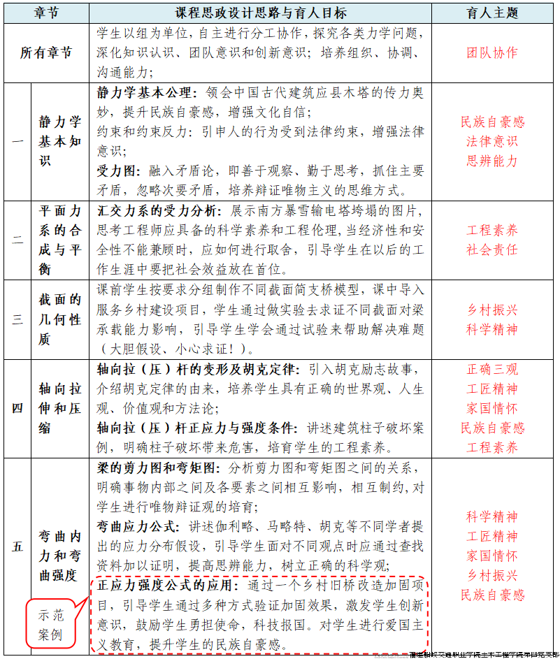
针对学生存在喜欢做真项目、动手能力强、抽象思维能力弱,计算能力弱的“一强两弱”的特点。课程团队创设“引入、学原理、会计算、联实际、作总结”的教学模式,教学过程以真实案例为载体,桥梁加固流程为主线,运用数值仿真、小实验和力学求解器等信息化资源强重点破难点,达成“有素养、懂原理、会计算、能应用”教学目标。
本示范案例为“运用正应力强度条件公式进行桥梁加固”,选取自“工程力学”课程中理论性和实践性较强的章节,深挖思政元素进行45分钟课程思政教学设计,通过“学用结合”,达到“力学育人”。
课前“接收任务”突破“项目化教学融入难”问题:教师发布项目化教学任务,学生以组为单位,分工协作制作模型,鼓励学生在实践中尝试和思考,培养沟通协作能力与自主探究能力。
课中“学用结合”解决“力学课程学而无用”问题:开发“引入、学原理、会计算、联实际、作总结”的教学模式,教师在教学过程中刻意隐藏力学复杂计算过程,要求学生去解决具体问题,形成“学中做、做中学”的学习闭环,每个环节巧妙的融入“报国情怀”、“工程思维”、“工匠精神”等思政元素,实现有趣、有用、有效的“三有课堂”。

图3 45分钟课程教学设计.png

图4 学生展示验算加固效果.png
课后“完善方案”实现“实践强化力学育人”目标:学生根据所学原理,完善平台中实际项目的计算方案,形成报告书上传平台,等待教师评价。教师与学生通过平台答疑讨论区进行交流,传递正能量,做学生的良师益友。同时,引导学生利用课余时间自主学习《工程力学》等相关国家精品课程,拓宽视野和知识面。
三、教学考核
教学评价融入了整个教学过程,以“过程性+终结性”为评价方式。以“三时段、四层面、多维度”的评价方式,采集学生在课、中、后的评分数据信息,“自评→互评→师评”的多元评价形成过程考核成绩,着重考察学生综合能力。

图5 “三时段、四层面、多维度”过程性评价.png
四、教学效果
(一)课程思政教学改革成效
通过课中量化分析“先做后学再用”的三段考核数据显示,学生过程得分、成果得分、综合得分均有大幅提高,达到了“有素养、懂原理、会计算、能应用”的教学目标。通过课程思政改革实施,学生个人修养、职业素养、社会责任感等方面得到提升,参与技能竞赛的积极性提高。近五年,学生在全国交通运输职业教育技能大赛中获得一等奖1个,二等奖3个,三等奖2个,在福建省职业院校技能大赛中获得二等奖2个,三等奖1个。
(二)教学效果与评价
课程建设成效显著。自2017年建课至今,累计页面浏览量超1万人次,选课人数1000多人,同时在职教云平台建课。2022年,课程团队获得省级教学能力比赛一等奖,主编《工程力学》教材一项。2023年,课程入选省级精品在线开放课程、校级课程思政示范课。

图6 获奖证书、教材.png
学生和督导评价优良。近2届学生教学评价均为优秀,对该课程及教师给予了充分肯定。教研室教师互相听课、学院督导组听课等均对本课程给予了高度肯定,如讲课精神饱满,教学安排循序渐进,突出重点,能激发学生学习兴趣等。
五、教学反思
(一) 课程特色与创新
“先做后学再用”,学用结合,是激励职教学生守正创新的有效尝试。开发“引入、学原理、会计算、联实际、作总结”的教学模式,营造的“先做后学再用”的学习环境,让学生在“做中学、学中做”的层层递进的阶梯训练中,逐渐完成知识内化,炼脑炼手,培养学生精益求精的工匠精神。
(二)反思改进措施
进一步挖掘更多思政项目资源,满足课程发展需要。备课时深度挖掘思政元素,通过各种手段引导学生思考分析,使学生得到真正的思想教育,实现课程思政真正进入课堂,学生入脑入心。
我要评论 (网友评论仅供其表达个人看法,并不表明本站同意其观点或证实其描述)
全部评论 ( 条)