工程造价系“雁阵”支部党员立项多个校级教改项目
                
                发布时间:2025-06-23 14:43:56
              
              
            工程造价系“雁阵”支部党员立项多个校级教改项目
2025年4月24日,西华大学公布2025年校级研究生教育改革与实践项目拟立项清单,校级研究生教材建设项目拟立项名单,校级研究生课程教学团队建设项目拟立项名单。建筑与土木工程学院工程造价系雁阵党员共取得4项相关立项。
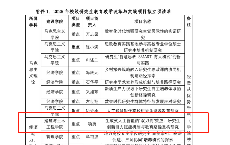
工程造价系教师党支部党员项勇同志,以生成式人工智能的“双刃剑”效应:研究生创新能力赋能机制与教育路径重构研究为项目名称获得校级研究生教育教学改革与实践项目立项。支部党员王莉同志的研究方法论与学术论文写作课程,项勇同志工程管理人工智能应用案例分析课程获得校级研究生教材建设项目立项。支部党员李海凌同志的建筑风险评估与智能决策团队申请立项为校级研究生课程教学团队。支部党员通过积极申报项目、建设教材和推动教学团队建设,形成了一个促进教育教学创新的良性循环,充分发挥了“雁阵”党员在学科发展、教学改革和研究生教育中的引领作用,为未来更高水平的金课目标奠定扎实的基础。
“雁阵”支部党员将继续贯彻实施党的教育方针。先进党员同志将继续通过实际行动做出积极的榜样。

图1 教育教学改革项目立项

图2 教材建设立项
            
            
      
    
                
我要评论 (网友评论仅供其表达个人看法,并不表明本站同意其观点或证实其描述)
全部评论 ( 条)