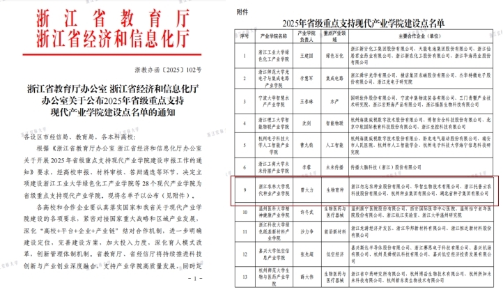
近日,浙江省教育厅和浙江省经济和信息化厅联合公布了2025年浙江省重点支持现代产业学院名单,由学院院长、作物学科党支部书记曾大力负责、作物学科党员教师参与申报的浙江农林大学现代种业产业学院成功入选,这也是我校连续四年获批省级重点支持现代产业学院。

浙江农林大学现代种业产业学院由浙江农林大学牵头,联合浙江勿忘农种业股份有限公司、浙江可得丰种业有限公司、浙江禾天下种业股份有限公司、浙江托普云农科技股份有限公司、杭州良益农业开发有限公司、杭州种业集团有限公司、北大荒垦丰种业有限公司、湖北省种子集团有限公司、华智生物技术有限公司等省内外种业龙头企业、国家种业阵型企业、国家高新技术企业等组建,聚焦国家战略性、基础性核心产业——现代种业发展,依托农学、植物保护等国家一流本科专业建设点,智慧农业和生物育种科学等新农科专业,旨在促进校企深度合作,加快种业人才培养,推动我省种业高质量发展。
产业学院构建了“政校科企”四方协同、“三维耦合”实践育人模式。通过结合基层农技人员培养、科技特派员服务、科技小院共建、党建联盟共建、“百博进百企”、校企联合办学等多种形式,与地方政府、科研院所、企业等开展人才联合培养,共同制定专业建设方案,共建专业师资队伍、实践教学基地、课程与教材,针对种业产业需求,校科企共同解题,并在生产应用上进行实践检验,形成政府部门、高校、科研机构、领军企业四方协同育人机制。
获批省级重点支持现代产业学院建设点,是在学校领导高度重视和教务处等职能部门大力支持下我院产教融合取得的一个新突破,下一步学院将继续紧扣种业产业发展需求,深化产教融合,优化人才培养模式,强化实践教学,提升科研创新能力,全面提升人才培养质量,助力我省种业振兴,推动产学研用一体化发展。
我要评论 (网友评论仅供其表达个人看法,并不表明本站同意其观点或证实其描述)
全部评论 ( 条)