沈阳工业大学28个学生工作项目迎来期末大考

2025-09-24 13:35:05

3月28日,沈阳工业大学2024年学生工作项目结项答辩会暨学生工作经验交流会在大学生活动中心310举行。28个学生工作项目负责人进行现场答辩,专家评委现场提问、点评,学生处处长李青山、副处长王春艳,各学院学生工作负责人和全体辅导员参与活动并全程学习观摩。


28个项目“同台竞技”

亮点频出

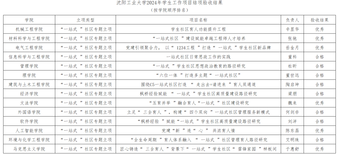
本次答辩会涵盖了心理育人、资助育人、管理育人、网络育人和一站式社区专项五类立项,共28个学生工作项目团队参与,项目答辩坚持问题导向,在汇报和回答问题中展现学生工作的创新思维和实践能力。

答辩现场气氛热烈,各团队通过PPT展示、案例分析、数据支撑等形式,详细汇报了项目的实施过程、取得的成果以及未来展望。评委们对项目提出了建设性的意见,为项目的进一步优化提供了方向。



“双一流”高校学工部长助阵

专业点评

来自天津大学、吉林大学、兰州大学、延边大学等高校的学工部长组成专家评审团。他们不仅带来了学生工作广阔的视野格局,更兼具丰富的学生工作经验,以独特的视角和深刻的洞察力,为每个项目提出了宝贵建议。

评审专家们的点评既严谨又中肯,让在场的项目团队受益匪浅。“采用立项制度开展学生工作是重要创新”“这些项目的实施路径很清晰,但数据收集还可以更全面一些”“你们的创新点很有价值,建议在推广上再加把劲”。



多所高校学生工作的经验碰撞

收获满满

答辩过程中,专家评委和各项目团队围绕“如何提升学生工作实效性”“如何平衡创新与传统”等话题展开讨论,“通过项目交流,尤其是看到不同高校学生工作文化的差异,不仅学到了新思路,还发现了自身工作的不足,收获满满。”一位参与汇报的二级学院学生工作负责人感慨道。


经过紧张答辩和热烈交流,最终28个项目全部通过验收,其中12个项目被确定为优秀项目。学生工作立项是沈阳工业大学“一站式”学生笃行社区建设的深度探索,也是“一流两赛三赋能四推选”辅导员队伍建设体系的重要组成部分。

下一步,沈阳工业大学学生工作将继续坚持以学生为中心,进一步激发辅导员的创新活力,推动学生工作从“经验驱动”向“数据驱动”转变,从“传统模式”向“创新模式”转变,向一流学生工作的目标不断奋进。



初审初校 | 梁希妹 丛明珠

复审复校 | 王春艳

终审终校 | 李青山

end

如果你喜欢这篇文章,欢迎点赞并分享到朋友圈

欢迎投稿&加入易班工作站

 xscrmtzx@163.com





责任编辑:梁希妹

我要评论 (网友评论仅供其表达个人看法,并不表明本站同意其观点或证实其描述)

全部评论 ( 条)

    沈阳工业大学2024年学生工作项目结项答辩会暨学生工作经验交流会在大学生活动中心310举行。